Symbol Generator Test (14.7)
Some EFIS systems have the capability of carrying out a comprehensive Symbol Generator BITE. As an example, the BAe 146 EFIS SG Self-test is described.
It is initiated by selecting SELF-TEST on the dimming panel and pressing the verifying (DATA), button on the EFIS Control panel.
Refer to Figure 9

BAe 146 EFIS Control & Dimming Panels
Figure 9
The Display unit will now display the “Maintenance Master Menu” format as shown in Figure 10. Using the backspace – forward space controls on the EFIS control panel, select “SG SELF TEST”.

Maintenance Master Menu Display
Figure 10
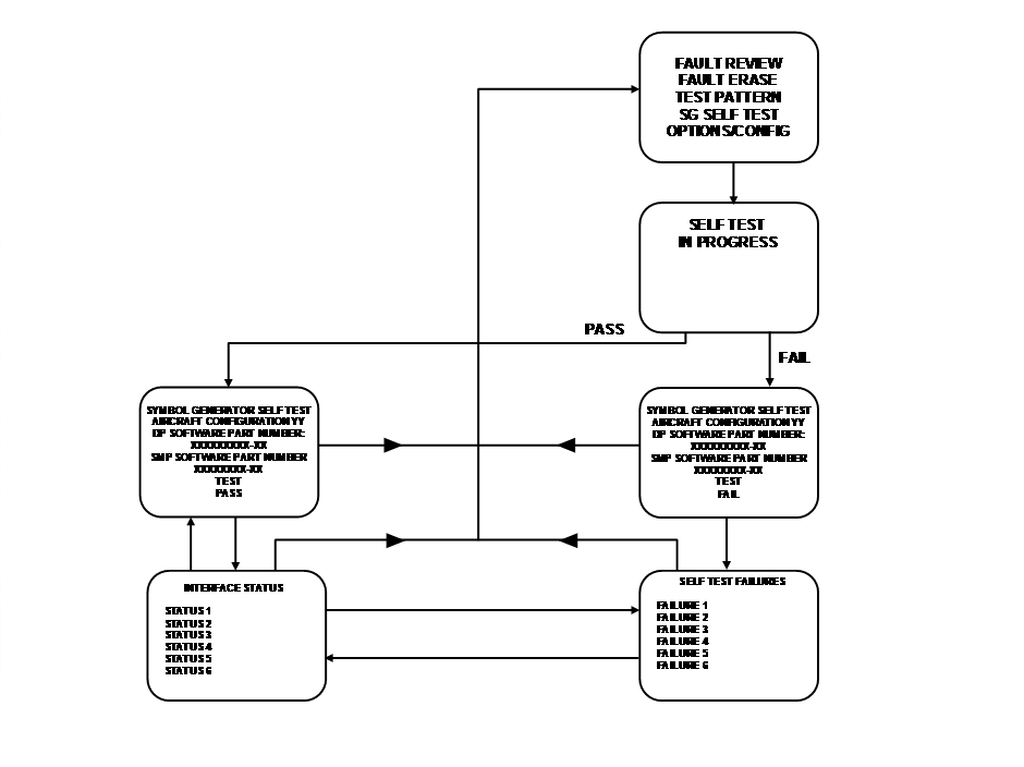
The Symbol Generator Self-Test sequence is automatic and the process is as shown in Figure 11.

SG Self-Test Process
Figure 11
The test fail message will appear if any failures internal to EFIS are detected. Depressing the “Forward Space” key after “FAIL”, on completion of the self-test, brings up a self-test failure page that lists the first test that failed. Depressing the “Forward Space” key again brings up the Interface Status page.
Depressing the “Forward Space” after “PASS”, on completion of the self-test, brings up the Interface Status page. This page lists any interfaces that are not valid.
After confirming the status of the “Self-test Failures” and “Interface Status”, then the operator can reselect the Maintenance Format page to carry out further testing.